Role: UI Design
Date: 2020
Company: Samsung Colombia
Role: UI Design
Date: 2020
Company: Samsung Colombia

Samsung promoters face challenges accessing quick, reliable information about audio and video products, affecting their ability to assist customers effectively. AV Expert was designed to equip promoters with immediate access to product details, tips, and tech specifications, streamlining their sales process and improving customer communication.
In early discussions with promoters, we uncovered their need for a tool that could simplify product details, technical specs, and sales tips at their fingertips. Based on these insights, we set goals to develop a tool that empowers promoters with the following:
Newer promoters often rely on colleagues for product knowledge but desired a more accessible, reliable tool to reference technical details.
Experienced promoters found traditional printed guides unwieldy and wanted an easily searchable digital resource.

Collaborating with the UX team, we used user journeys, empathy mapping, and interviews to uncover essential promoter needs, shaping our solution to enhance product clarity, provide keyword accessibility for technical terms, and create an intuitive navigation system for swift product searches.


The final Android app enables promoters to instantly access all AV product information they need for efficient, informed sales conversations. Feedback indicates the app has become a trusted resource for promoters to improve their sales pitches and customer support.
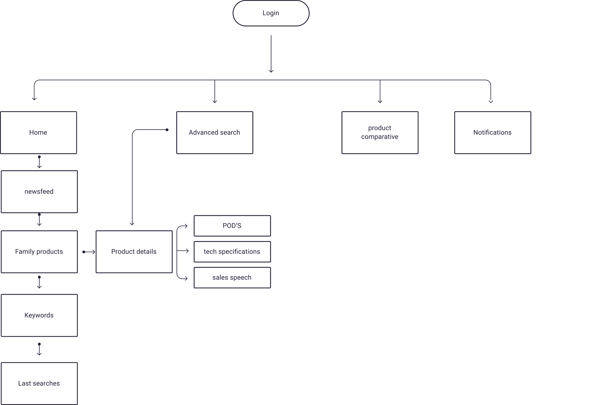
In this phase, we crafted wireframes to map out the app’s flow and user interactions, prioritizing an intuitive layout to support promoters in quick and informed customer engagements. The prototypes provided a foundation to test navigation and feature accessibility, gathering feedback that refined the design.


A design system was developed based on brand values, with a dark color scheme and gold accents representing the premium AV category. We defined a cohesive typography scale and built a component library to streamline collaboration with developers and ensure consistency across the interface, ultimately enhancing usability and alignment with the AV Expert brand.

The definition of the scheme colors was based in the current lineup for this category products, the dark mode theme is important also to transmit the quality and sobriety of the new line and design of products.

The type scale is defined with the official Samsung font Sharp for titles and for content text Samsung One, the font provide the consistency and maintain the hierarchy with sections and actions.

The imagery and use of illustrations were defined by the product library and needs of the user to reference searching for features and all characteristics around the brand portfolio, all requirements in a same space like a resource in the sales time.

The creation of a components library allowed us to define elements that facilitated the communication with development team and the delivery of assets, in this way the visual aspects of the interface could be consistent with the porpuse, for this reason I create the assets with atomic design methodology.



The animations with icons provide feedback to users about a current action or state, in this case the animations were used to empty states and success or error tasks.
Concise explanations of technical terms, allowing promoters to understand and communicate product details confidently.

A streamlined search experience categorizes keywords by product, family, and category, allowing rapid access to information.

A digital product database organized for quick lookups, including images, SKUs, and technical specs.


The final Android app enables promoters to instantly access all AV product information they need for efficient, informed sales conversations. Feedback indicates the app has become a trusted resource for promoters to improve their sales pitches and customer support.